a. Dokumen
b. Program
c. Proses
d. Sistem
a. Darimana input diterima dan dari siapa
b. Langkah-langkah dan lanjutan dari proses transaksi
· Bagan alir sebaiknya digambar dari atas ke bawah dan mulai dari bagian kiri dari suatu halaman.
· Kegiatan di dalam bagan alir harus ditunjukkan dengan jelas.
· Harus ditunjukkan dari mana kegiatan akan dimulai dan dimana akan berakhir.
· Masing-masing kegiatan di dalam bagan alir sebaiknya digunakan suatu kata yang mewakili suatu pekerjaan.
· Masing-masing kegiatan di dalam bagan lair harus didalam urutan yang semstinya.
· Kegiatan yang terpotong dan akan disambung ke tempat lain harus ditunjukkan dengan jelas menggunakan simbol penghubung.
· Gunakan simbol-simbol alir yang standar.
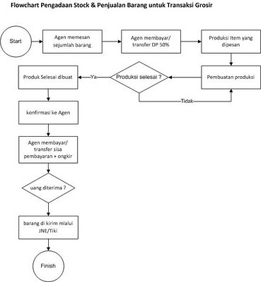
Berikut ini adalah Flowchart dari “Sistem Informasi Penjualan Dira_Collection”
· Flowchart pemesanan dan penjualan barang transaksi online



Tidak ada komentar:
Posting Komentar